2020-08-25
[ 亿欧导读 ] 拼多多旗下社区团购项目“多多买菜”将于月底上线,目前处于团长招募阶段。同时,多多买菜将首批两座试点城市放在了武汉和南昌。
文章来源于:亿邦动力,作者:陈凯乐,图片来自“亿欧网”
【编者按】作为社区团购发源及发展的重要城市,武汉、成都、长沙等地先后诞生了兴盛优选、食享会、你我您这样的巨头,但也让不少企业吃了暗亏。有业内人士指出,多多买菜从武汉开始,极有可能是验证模式是否能跑通。
本文转载自亿邦动力,原作者陈凯乐;由亿欧整理转载,供行业内人士参考。
继美团之后,拼多多也驶入了社区团购赛道。
据亿邦动力了解,拼多多旗下社区团购项目“多多买菜”将于月底上线,目前处于团长招募阶段。同时,多多买菜将首批两座试点城市放在了武汉和南昌。有业内人士表示,武汉、南昌是兴盛优选除湖南以外的重点地区,拼多多入局将与其正面交锋。

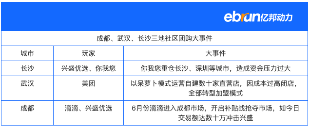
值得注意的是,作为社区团购发源及发展的重要城市,武汉、成都、长沙等地先后诞生了兴盛优选、食享会、你我您这样的巨头,但也让不少企业吃了暗亏:美团在武汉试点的数十家直营门店因为亏损而关闭;你我您此前因为重仓长沙,资金链承压,最后与十荟团合并;兴盛优选的核心城市成都,则因遭遇滴滴的补贴伏击战,相当一部分用户被后者抢走……
有业内人士指出,多多买菜从武汉开始,极有可能是验证模式是否能跑通。若模式验证验证成功,则长沙、成都都周边重镇也有可能成为其版图的扩张对象。但对拼多多而言,先期试水武汉的挑战却并不小。
在多多买菜试水武汉之前,美团早已在此有所动作。
多位武汉本地的社区团购行业人士告诉亿邦动力,因为成本过高,美团于已于近期关闭了其在武汉的10家直营门店,全面转为优选的团长加盟模式。官方的说法中,美团买菜线下服务站于8月11日起停止运营,美团买菜将被美团优选全面接替。与此同时,美团点评公告原买菜事业部负责人辛崇阳调往优选事业部,向高级副总裁陈亮汇报。
另有行业人士告诉亿邦动力,在武汉,美团买菜用类似呆萝卜的模式自建了数十家门店。用户下单后,可以到美团自营门店自提商品。上述业内人士告诉亿邦动力,美团先期为降低试水成本,仅在偏远的汉阳区小范围试水了数十家门店。但因为直营成本过高,最后只得关闭。
“一个门店有5名员工,以每个员工5K的固定月薪计算,仅人力成本就有2.5万,再加上5K的店面月租金,美团一个直营门店的成本至少为3万。”该业内人士表示,“如果将门店换成团长加盟,美团的成本则变成了团长的销售佣金。一般业内给到团长的佣金是销售额的10%,如果按照这个成本计算,门店一个月的销售至少需要达到30万,直营模式才更划算。”
但现实情况却是,武汉地区优秀门店的月均销售额也仅为1.5万上下,与30万的指标相比,差距过于悬殊,才导致美团关闭了10家直营店。
另有行业人士表示,为了考核团长的盈利能力,有其他公司已经启动考核机制。“平均下来头部团长一天只有300元—500元收入,算下来一个月只有15000元。接下来月销售额不足1万的,要逐步被淘汰了。”他指出。
据悉,在武汉小范围试水失败后,美团已经将直营模式全部调整为团长加盟模式。“现在团长整体的销售能力一般,整个武汉市场也没有寡头。兴盛优选、十荟团、食享会都已经重点布局,再加上新入场的企业,市场尚处于混战,没有高交易来支撑直营的成本。”一位接近兴盛优选的人士表示。
分析人士指出,作为兴盛的大本营长沙,多多买菜暂时未涉足也是避免正面交锋。在这块土地上,你我您曾经因为急速扩张而损失惨重。
据悉,2018年6月,你我您诞生于长沙,并且在诞生之初就拿到了纪源资本千万元的融资,仅仅半年后,你我您又拿到了新一轮过亿的融资。
融资方面高歌猛进的同时,你我您模式过重的隐患也显现了出来。初期,你我您自营+平台模式兼顾。常规标品因为价格较为透明自营意义不大,以平台模式运行;而自营模式主打差异化商品。
为了巩固供应链壁垒,你我您还向毛利更高的全品类扩张,尝试与行业知名品牌和工厂合作开发定制的日化产品,并推出自营品牌。因涉及全国调拨,它需要建立分仓。与此同时,围绕小程序和ERP系统,你我您投入大笔资金搭建了一套标准化的管理系统。在成本回收上,原先预算回收周期只需6个月,但因为急速在长沙、深圳等地扩张,有消息称截至2019年3月你我您尚未实现盈利。
另有业内人士对亿邦动力表示,你我您原先在湖南一天的营收稳定在1000万,后来为争夺兴盛优选的市场,将目标调至3000万,开始重仓。据悉,截至2019年3月,你我您长沙线下加盟店已达150家。
在2019年6月份,一篇关于“你我您资金链断裂”的报道在业内广泛流传,称你我您与合作供应商的付款账期已从过去的一周延长至半月,甚至全国业务单日结款设置了70万元的上限。对此,你我您官方回应称“报道不实”。而两个月后(2019年8月底),你我您与十荟团进行了合并。
“你我您想做全国市场,但是仓储物流的成本太高。”业内人士分析道。
或许拼多多可以稍稍松口气的是,自身最擅长的巨额补贴被滴滴在成都市场运用得得心应手,也证明了补贴政策模式的可行性。
据悉,滴滴在进入成都的次月就推出了水果补贴,将原先至少3块多的水果补贴至0.99元。作为其竞争对手之一的兴盛优选同样推出了低价团,低至1.99元的蔬菜水果。
在业内,进入新城市用补贴的方式吸引用户推高人气,本来并不鲜见。食享会武汉总经理黄志华告诉亿邦动力,用单品补贴、低价引流本就是常规做法,对滴滴、兴盛优选而言也能进一步打开市场。
但针对滴滴旗下橙心优选的补贴,有业内人士指出:“有羊毛薅本来对消费者是好事,但滴滴未必是真的补贴,曾出现过销售有质量问题的蔬菜水果,导致部分消费者不买账。”另有多位成都市场的从业者指出,不仅是滴滴,其他企业在做补贴时所选的产品也并非新鲜。“一分钱一分货,价格便宜货的质量肯定就不能保证,这本就是行业里心照不宣的玩法。”
但兴盛优选在此次的价格战中也的的确确遭遇了一波冲击。一位熟悉成都市场的业内人士告诉亿邦动力,在用户群体上,橙心优选和兴盛优选都是追求极致性价比的,相对而言用户的重合度比较高。“滴滴单量冲得很猛,用了2个月的时间,成都一天的销售额冲到了大几十万,几乎和兴盛差不多了。”他谈道。
据了解,在进入成都后不到2个月的时间,橙心优选又开拓了重庆市场,并且有进一步开拓周边城市的计划。
换句话说,滴滴正在步步攻入兴盛的腹地。
拼多多进军社区团购赛道,首先从武汉下手同样并不容易。食享会武汉总经理黄志华认为,武汉的社区团购市场在疫情期间已经得到了充分的认可,包括供应链、配送完善、团长认知等方面均相对完善,适合巨头试水。
有业内人士分析,拼多多的优势在于供应链以及做补贴。“早期拼多多的拼好货就是通过大量低价水果,快速吸纳了流量,已经验证了拼团的玩法,并且在全国建立起了水果的供应链优势。”该业内人士指出,此外,补贴意味着被薅羊毛,百亿补贴后拼多多的经验也是毋庸置疑的。
但供应链和营销并非万能,在武汉,拼多多不得不面对兴盛优选这一强敌。
一位接近兴盛优选的消息人士告诉亿邦动力,兴盛优选在湖南一天的交易额是3000万到4000万,湖北稍次之,但一天也有1000万,换算下来,一个月营收3个亿,属于其核心区域。“就在上个月,兴盛优选还抽调了500多名业务员守卫武汉及湖北市场。”该消息人士透露。
“社区团购发展到今天,有巨头进场是好事,既能教育市场又能把整个行业的关注度推高。”黄志华说道。
但可以预见的是,阿里、美团、京东均已入局社区团购,现在再加上拼多多,这池水算是被彻底搅浑了。
内容来源于亿欧网,更多物流资讯请关注【e椰城】(如有侵权,请联系我们,将及时予以删除)
